省政府办公厅印发关于全面推行证明事项
告知承诺制实施方案的通知
(苏政办发〔2020〕84号)
各市、县(市、区)人民政府,省各委办厅局,省各直属单位:
《关于全面推行证明事项告知承诺制的实施方案》已经省人民政府同意,现印发给你们,请认真贯彻执行。
江苏省人民政府办公厅
2020年12月25日
(此件公开发布)
关于全面推行证明事项告知承诺制的实施方案
为贯彻落实《国务院办公厅关于全面推行证明事项和涉企经营许可事项告知承诺制的指导意见》(国办发〔2020〕42号),全面推行证明事项告知承诺制,持续开展“减证便民”行动,深入推进“放管服”改革,结合我省实际,制定本实施方案。
一、总体要求
(一)指导思想。
坚持以习近平新时代中国特色社会主义思想为指导,全面贯彻党的十九大和十九届二中、三中、四中、五中全会精神,认真落实习近平总书记对江苏工作的重要指示要求,坚持问题导向、高效便民、协同推进、风险可控、共治共享的原则,全面推行证明事项告知承诺制,创新政府服务和管理理念方式,方便企业和群众办事,优化营商环境,推进政府治理体系和治理能力现代化,努力推动“强富美高”新江苏建设和高质量发展走在前列。
(二)工作目标。
在全省各级行政机关和法律法规授权的具有管理公共事务职能的组织(以下统称行政机关)办理行政许可、行政确认、行政给付等依申请的行政事项(以下简称行政事项)时全面推行证明事项告知承诺制,推动形成标准公开、规则公平、预期明确、各负其责、信用监管的新治理模式,降低制度性交易成本,减轻企业和群众负担,解决企业和群众办证多、办证难等问题,进一步激发市场主体发展活力和社会创造力。
二、主要任务
(三)确定实行告知承诺制的证明事项。
本方案所称证明,是指公民、法人和其他组织在依法向行政机关申请办理行政事项时,提供的需要由行政机关或者其他机构出具、用以描述客观事实或者表明符合特定条件的材料。省级行政机关要按照最大限度利民便民原则,在国务院部门确定实行告知承诺制证明事项的基础上,结合我省实际,研究提出本系统推行告知承诺制的证明事项清单报省人民政府批准后实施,并向社会公布。设区的市、县(市、区)在省级清单外增加实施告知承诺制的证明事项(含设区的市地方性法规设定的证明事项),由设区的市人民政府报省人民政府批准后实施。建立清单动态调整机制,坚持成熟一批,实施一批,逐步扩大实行告知承诺制证明事项清单范围。水、电、气等雷竞技电竞赛事资讯社区行业办理相关事项提交证明可参照本方案实行告知承诺制。
实行告知承诺制的证明事项应当符合以下条件:1﹒由法律、法规和国务院决定设定;2﹒形式审查事项;3﹒是否符合或者达到承诺的条件、标准、要求,申请人可以自行作出判断。重点关注与企业和群众生产生活密切相关或者社会反映强烈、使用频次较高或者获取难度较大的证明事项,在户籍管理、市场主体准营、资格考试、社会保险、社会救助、健康体检、法律服务等方面的行政事项应当率先推行落实证明事项告知承诺制。〔责任单位:省司法厅、省各有关部门与各市、县(市、区)人民政府〕
(四)规范工作流程。
本方案所称证明事项告知承诺制,是指公民、法人和其他组织在向行政机关申请办理行政事项时,行政机关以书面形式(含电子文本,下同)将证明义务、证明内容以及不实承诺的法律责任一次性告知申请人,申请人书面承诺已经符合告知的相关要求并愿意承担不实承诺的法律责任,行政机关不再索要有关证明并依据书面承诺办理相关行政事项的工作机制。要按照行政执法公示制度、执法全过程记录制度、重大执法决定法制审核制度的有关要求,科学编制证明事项告知承诺制工作规程,修改完善办事指南,制作格式文本,并履行公示义务。告知承诺制办事指南、告知承诺书格式文本要通过相关服务场所、网站和政务服务平台等渠道公布,方便申请人查阅或者下载。实行告知承诺制的涉企经营许可事项,同时实行证明事项告知承诺制的,要一次性告知和承诺,按照涉企经营许可事项告知承诺制程序办理。〔责任单位:省司法厅、省各有关部门与各市、县(市、区)人民政府〕
(五)制作格式文本。
按照全面准确、权责清晰、通俗易懂的要求,制作告知承诺书格式文本。书面告知的内容应当包括证明事项名称,设定依据,证明内容,承诺方式,不实承诺可能承担的民事、行政、刑事责任,行政机关核查权力,承诺书是否公开、公开范围及时限等。要坚持实事求是,相关要求要可量化、易操作,不含模糊表述或兜底条款。书面承诺的内容应当包括申请人身份证号或者统一社会信用代码,申请人已知晓和理解告知事项、已符合需要证明的相关条件、意思表示真实、愿意承担不实承诺的法律责任和约束惩戒等。〔责任单位:省司法厅、省各有关部门与各市、县(市、区)人民政府〕
(六)完善承诺机制。
告知承诺制与现行管理制度并行实施,纳入清单的证明事项,申请人可自主选择是否采用告知承诺制方式办理。鼓励申请人选择告知承诺制办理方式。申请人选择采用告知承诺代替提交证明材料的,作出书面承诺并签字或者盖章确认后,视为申请人已向行政机关提供相关证明材料。申请人不愿承诺或者无法承诺的,应当提交法律、法规或者国务院决定要求的证明。建立承诺退出机制,在行政事项办结前,申请人可以撤回承诺申请,撤回后应当按照原程序办理,重新计算办理时限。〔责任单位:省各有关部门与各市、县(市、区)人民政府〕
(七)强化承诺核查。
建立事中事后核查制度,针对证明事项特点、风险等级和信息化建设状况等因素分类确定核查办法,将承诺人的信用状况作为确定核查办法的重要因素,明确核查时间、标准、方式以及是否免予核查。免予核查的事项,要综合运用“双随机、一公开”监管、重点监管、“互联网+监管”、智慧监管等方式实施日常监管,不得对通过告知承诺制方式办理的企业和群众采取歧视性监管措施。需要核查的事项,行政机关要按照确定的核查方式,在规定的时间内进行核查,排查不实承诺消除各种隐患。在核查或者日常监管中发现故意隐瞒真实情况,提供虚假承诺的,要依法终止办理、责令限期整改、撤销行政决定或者予以行政处罚,并纳入信用记录。涉嫌犯罪的,依法移送司法机关。
承诺核查以在线核查为主,也可以通过检查、勘验等方式开展现场核查。各级行政机关要充分利用政务信息共享平台、信用信息共享平台、政务服务移动客户端、区块链技术等收集、比对相关数据,实施线上核查。确需进行现场核查的,要优化工作程序、加强业务协同,避免烦企扰民。相关数据尚未实现网络共享、本机关难以通过上述方式核查的,可以请求其他行政机关协助核查,被请求协助的行政机关要及时履行协助义务,不得推诿或者拒绝;确有原因不能提供协助的,应当书面告知并说明理由。〔责任单位:省各有关部门与各市、县(市、区)人民政府〕
(八)健全信用管理。
加强告知承诺信用管理制度建设,依法科学界定告知承诺失信行为。建立诚信档案和虚假承诺严重失信主体名单,形成告知承诺信用信息记录、归集、推送工作机制,将承诺人履行承诺情况全面纳入信用记录,并通过省公共信用信息共享平台、省市场监管信息平台、省公共资源交易服务平台、省投资项目在线审批监管平台等在线平台以及信用江苏网站向社会公开。实现部门间信用信息互联共享,推动政府、市场、行业、社会实施守信联合激励和失信联合惩戒制度。根据申请人的信用状况,实施分类精准监管。依法加大失信惩戒力度,根据虚假承诺造成的社会影响进行失信程度分级,区分不同失信情形实施相应惩戒措施。建立健全信用修复、异议处理机制,鼓励申请人纠错守信,创造约束有度宽松有序的市场环境。〔责任单位:省社会信用体系建设领导小组办公室、省各有关部门与各市、县(市、区)人民政府〕
(九)强化风险防范。
各级行政机关要梳理工作环节风险点,建立风险防控机制,制定防控措施,防范行政机关依据申请人虚假承诺办理的事项损害第三方合法权益和社会公共利益。要加强行政指导,强化告知和指导义务。直接涉及国家安全、国家秘密、公共安全、金融业审慎监管、生态环境保护,直接关系人身健康、生命财产安全,以及重要涉外等风险较大、纠错成本较高、损害难以挽回的证明事项,不适用告知承诺制。申请人有较严重不良信用记录或者曾作出不实承诺等情形的,在失信信息有效期届满前或者信用修复前不适用告知承诺制。由代理人代为承诺的,需经申请人特别授权,但依法应当由申请人本人到行政机关办公场所申请的除外。涉及社会公共利益、第三人利益或者核查难度较大的证明事项,行政机关要按照raybet安卓版叫什么等规定,在全国一体化政务服务平台、省公共信用信息共享平台、部门网站或者地方政务服务中心、部门办事大厅、乡镇(街道)公示栏等服务场所向社会公开告知承诺书,接受社会监督。具备条件的地区和部门可以探索引入事前信用预警系统,对申请人进行信用评估,加强事前风险防控。对涉及经济利益价值较高、事中事后核查难度较大的事项,可以探索引入责任保险制度,当行政机关因实行告知承诺致使第三人遭受经济损失时,由保险人承担赔偿责任,降低行政赔偿风险。切实加强事中事后监管,做好告知、承诺、审批和监管的有效衔接,杜绝监管真空。督促申请人落实主体责任,鼓励社会监督,强化行业自律,畅通投诉举报渠道,营造多元共治格局。〔责任单位:省各有关部门与各市、县(市、区)人民政府〕
(十)推动数据共享。
各地各部门要认真贯彻落实《国务院关于印发政务信息资源共享管理暂行办法的通知》(国发﹝2016﹞51号)、《国务院关于在线政务服务的若干规定》(国务院令第716号)和《省政府关于加快推进一体化在线政务服务平台建设的实施意见》(苏政发﹝2019﹞20号),及时解决各级行政机关之间、各级行政机关与功能区管委会、乡镇人民政府、街道办事处之间政务、信用等信息资源共享不畅的问题,扎实推进省内跨地区、跨部门、跨层级数据共享和业务协同,建立告知承诺制在线核查支撑体系。行政机关履行职责共同需要的信息资源,应当依据整合共建原则,接入省大数据中心实现基础数据统筹管理、及时更新,在行政机关间实现无条件共享。各级行政机关负责编制和维护本机关提供的信息资源,并对数据真实性负责。〔责任单位:省大数据管理中心、省各有关部门与各市、县(市、区)人民政府〕
三、保障措施
(十一)加强组织领导。
各地各部门要高度重视,切实加强对本地区本部门全面推行告知承诺制工作的组织领导。各地各部门主要负责同志作为本地区本部门全面推行告知承诺制工作的第一责任人,要及时了解掌握有关工作情况,研究解决工作中的重大问题,确保工作有方案、部署有进度、推进有举措、结果有考核。省政府建立司法行政、政务服务、信息公开、电子政务、发展改革、公安、财政、税务、市场监管等单位参加的全面推行告知承诺制工作协调机制,指导协调、督促检查工作推进情况。各市、县(市、区)人民政府要建立相应协调机制。省有关部门要切实发挥承上启下的作用,及时掌握国务院各部委的工作要求,做到率先推行、以上带下、统筹推进,充分发挥带动引领作用,及时研究解决本部门、本系统全面推行证明事项告知承诺制过程中遇到的问题,加强对下级部门全面推行告知承诺制的指导督促。〔责任单位:省各有关部门与各市、县(市、区)人民政府〕
(十二)开展培训宣传。
要组织开展告知承诺制学习培训,积极推广连云港市、常熟市、江苏常州经济开发区和省公安厅、省人力资源社会保障厅、省司法厅等地区和单位的试点经验,加强业务交流。充分运用办事大厅、报刊、广播、电视、网络新媒体等平台,全方位、多角度、多形式地加大证明事项告知承诺制的政策宣传,准确解读政策内涵,积极推广典型经验和实施效果,提高社会影响力和公众知晓度。对于社会公众关注的热点难点问题,要及时研究解决,回应社会关切,引导全社会广泛参与和监督。(责任单位:各级行政机关)
(十三)鼓励改革创新。
各地各部门要结合本地区本部门工作实际,创新工作机制和方式方法,研究探索行政协助、事中事后核查和风险防范的新措施,全面推进证明事项告知承诺制。健全激励约束机制和容错纠错机制,鼓励创新、宽容失误,属于合理容错情形的,对相关单位及人员依纪依法免除相关责任或者减轻、从轻处理。〔责任单位:省各有关部门与各市、县(市、区)人民政府〕
(十四)强化督促检查。
各地各部门要把全面推行告知承诺制工作推进情况纳入法治政府建设考评指标体系,列为年度法治政府建设督察内容,充分调动各方面积极性、主动性。对工作中表现突出、企业和群众评价满意度高的单位及人员,要按照国家和省有关规定予以表彰和奖励。建立督察情况通报制度,对工作中违纪违法的单位及人员要依纪依法问责。各地要将本地区全面推行证明事项告知承诺制情况纳入优化营商环境等相关考核指标体系,加强督查考核,优化改革成果,让企业和群众不断增强获得感、幸福感、安全感。〔责任单位:省委依法治省办、省司法厅与各市、县(市、区)人民政府〕
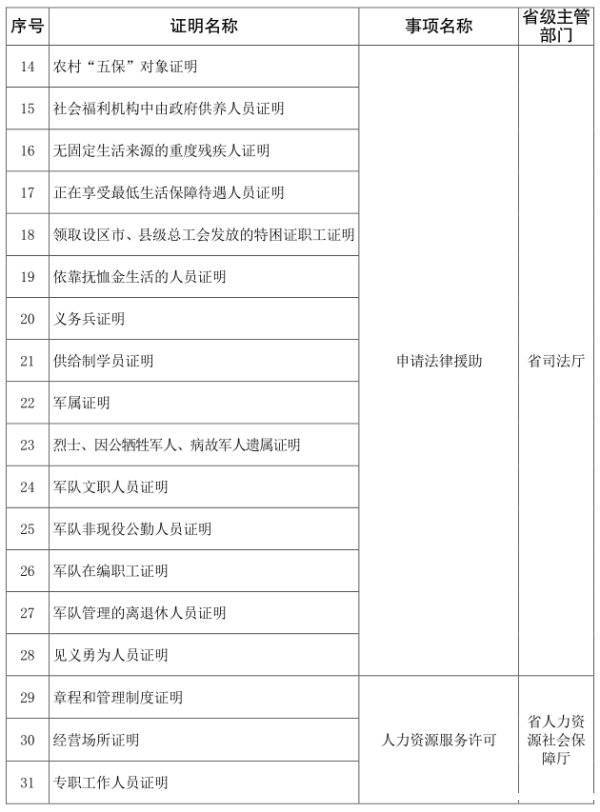
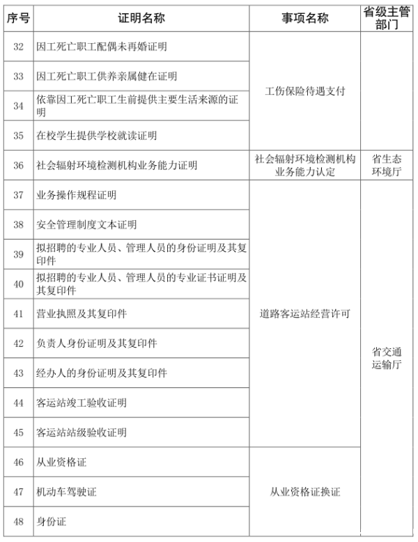
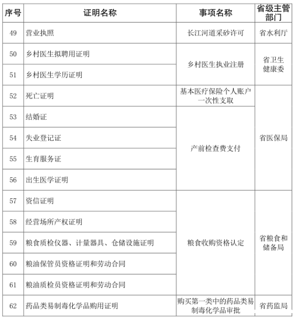
附件:实行告知承诺制的证明事项清单(第一批)




