首页
>
政务公开
>
政策解读
>
政策解读
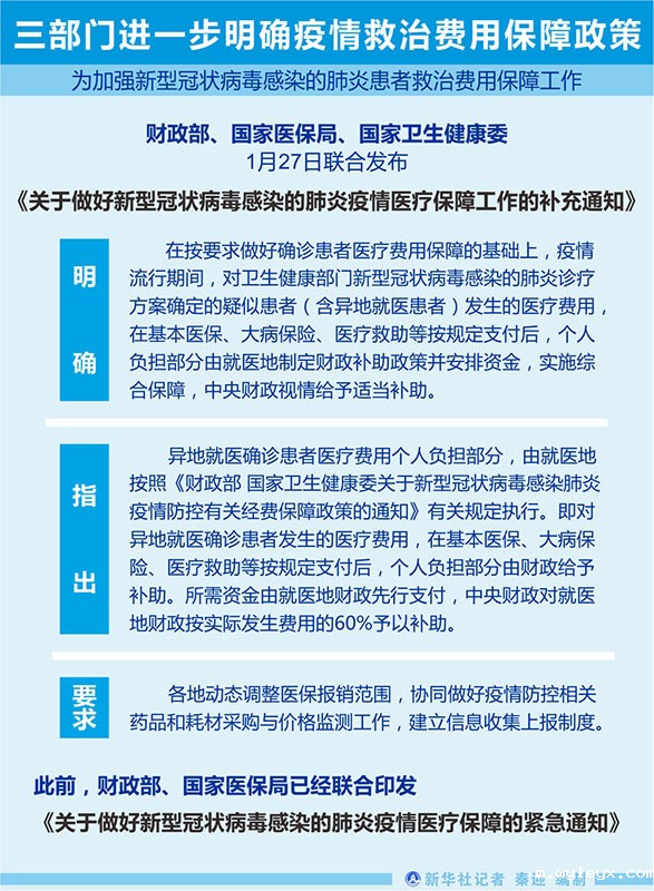
【政策解读】图表:三部门进一步明确疫情救治费用保障政策
发布日期:2020-02-12 09:13
浏览次数:
信息来源: 中国政府网
图表:三部门进一步明确疫情救治费用保障政策
新华社记者 秦迎 编制
打印
关闭
raybet官方测速